Desde o mes de decembro de 2022, pertencemos á RED ESTATAL DE CENTROS DE EXCELENCIA DE FORMACIÓN PROFESIÓNAL no sector de HOSTALARÍA.
GUÍA DO CURSO 2025-2026
Curso: GUÍA DO CURSO 2025-2026 | AV CIFP Carlos Oroza
-
Open all
Close all
-
Presentación do centro
O CIFP Carlos Oroza é un centro educativo público dependente da Consellería de Educación da Xunta de Galicia, que imparte formación de ciclos pertencentes ás familias profesionais de Hostalaría e Turismo e de Industrias Alimentarias, catalogado como Centro de Excelencia de Formación Profesional polo Ministerio de Educación y Formación Profesional.
O noso centro iniciou a súa andadura como centro educativo no ano 1996. Dende esa data e ata o momento actual pasou por diferentes etapas que se iniciaron sendo un IES (Instituto de Ensino Secundario) e no ano 2004 cambia a súa denominación pola actual de CIFP Carlos Oroza, xa que é acreditado como Centro Integrado de Formación Profesional para contribuir á necesidade de abranguer a formación regrada, a ocupacional e a contínua.
Está situado na zona periférica do municipio de Pontevedra, capital da provincia homónima. As súas instalacións atópanse dentro da Cidade Infantil Príncipe Felipe, estando ben comunicadas co centro da cidade por estar moi preto do Hospital de Montecelo.
Pola proximidade tanto do centro da capital de provincia, como das comarcas do Morrazo e do Salnés, sendo esta última unha referencia no turismo galego, existe unha gran demanda de profesionais especializados no sector da hostalaría xa que cada vez é máis útil ter unha formación especializada e completa pola crecente demanda deste perfil técnico por parte do empresariado do sector da hostalaría e do turismo.
-
Localización e acceso
O CIFP Carlos Oroza forma parte dunha edificación situada na Cidade Infantil Príncipe Felipe, na avenida Montecelo nº 16.
Para a súa localización pincha aquí enlace
Acceso
Existe transporte urbano entre a cidade de Pontevedra e o Hospital de Montecelo, que queda a uns metros do noso centro. Esta liña sae da Estación de autobuses, con parada na Praza de Galicia e detrás do Hospital Provincial. Os horarios pódense ver na páxina web da compañía de transporte http://www.monbus.es/es ou no teléfono 902 29 29 00.
Ademais, existe unha liña denominada "Príncipe Felipe Escolar" que sae da estación de autobuses, de luns a venres.

-
Oferta educativa
CICLOS FORMATIVOS
GRUPOS 1º CURSO
GRUPOS 2º CURSO
TOTAL GRUPOS
CB COCIÑA E RESTAURACIÓN
1
1
2
CM COCIÑA E GASTRONOMÍA
2
2
4
CM SERVIZOS EN RESTAURACIÓN
1
1
2
CM PANADARÍA, RESPOSTARÍA E CONFEITARÍA
1
1
2
CS XESTIÓN DE ALOXAMENTOS TURÍSTICOS
1
1
2
CS GUÍA, INFORMACIÓN E ASISTENCIA TURÍSTICAS
1
-
1
CS DIRECCIÓN DE COCIÑA
1
1
2
CS DIRECCIÓN SERVIZOS DE RESTAURACIÓN
1
-
1
FP Dual CM COMERCIALIZACIÓN PRODUCTOS ALIMENTARIOS FP DUAL
-
1
1
FP Dual CS GUÍA, INFORMACIÓN E ASISTENCIA TURÍSTICA ESPECIALIZADO EN ENOTURISMO
-
1
1
FP Dual CS XESTIÓN DE ALOXAMENTOS TURÍSTICOS
1
1
2
FP Dual CS DOBLE TITULACIÓN DIRECCIÓN COCIÑA E SERVIZOS DE RESTAURACIÓN
1
1
2
FP Dual CS DOBLE TITULACIÓN AXENCIAS DE VIAXES E XESTIÓN DE EVENTOS E GUÍA, INFORMACIÓN E ASISTENCIA TURÍSTICA
0
0
0
FP Dual DIRECCIÓN COCIÑA DOBLE ITINERARIO (XESTIÓN DE EVENTOS/INDUSTRIAS ALIMENTARIAS
-
1
1
CE COORDINACION PERSOAL EN REUNIONS PROFESIONAIS, CONGRESOS, FERIAS, EXPOSICIONS E EVENTOS
1
1
CE PANADERÍA E BOLARÍA ARTESANAL
-
-
-
TOTAL
11
12
23
-
Titorías
1
1º CB Cociña e Restauración
Carolina Requena
2
2º CB Cociña e Restauración
Marcel Schaal
3
1º CM Cociña e gastronomía A
Ana Isabel Martín 4
1º CM Cociña e gastronomía B
Nuria Ruiz 5
2º CM Cociña e gastronomía A
Cristina Doporto 6
2º CM Cociña e gastronomía B
Francisco Orge 7
1º CM Servizos de restauración
Sandra Pesqueira 8
2º CM Servizos de restauración
Tina Vázquez 9
1º CM Panadaría, pastelaría e confeitaría
Mónica Cernadas 10
2º CM Panadaría, pastelaría e confeitaría
Ana Pena 11
1º CS Dirección de cociña
Anxo Soto 12
2º CS Dirección de cociña
Tareixa Fernández 13
1º CS Dirección de servizos en restauración
--------------- 14
2º CS Dirección de servizos en restauración
Pedro Sestayo 15
1º CS Guía, información e asistencia turísticas
---------------- 16
2º CS Guía, información e asistencia turísticas
Mónica de la Torre 17
1º CS Xestión de aloxamentos turísticos
Ana Casal 18
2º CS Xestión de aloxamentos turísticos
Nazareth Fernández 19
FP dual 1º CS Xestión de aloxamentos turísticos
Sandra Aldao 20
FP dual 2º CS Xestión de aloxamentos turísticos
María Morales 21
FP dual 2º CS Doble titulación
Beatriz Collazo 22
FP dual 3º CS Doble titulación
Alejandra Garrido 23
FP dual 1º CS Guía especializado en Enoturismo
Manuela Verea 24
Curso de Especialización en Panadería e Bolaría Artesanáis
Luciano Tizado 25
FP dual 1º CS Dirección cociña Fe Coucheiro -
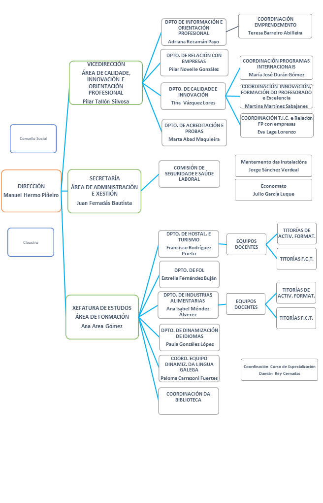
Organigrama funcional

-
Política de calidade
Presentámosche a nosa política de calidade e convidámoste a participar coa túa opinión a través da caixa de suxestións. Contribuirás deste xeito á mellora do noso sistema de xestión da calidade.
Os Centros Integrados de Formación Profesional do Sistema Educativo de Galicia, teñen unha implicación e compromiso claro coa calidade como se retrata na nosa Misión, Visión e Valores.
Misión
Descríbese nos seguintes puntos:
· Establecer unha oferta de formación profesional modular, flexible, de calidade e adaptada ás demandas da poboación e ás necesidades xeradas polo mundo produtivo, proporcionando servizos para a cualificación e a recualificación das persoas ao longo da vida.
· Participar no procedemento para o recoñecemento, a avaliación e a acreditación de competencias profesionais adquiridas polas persoas a través da experiencia laboral e de vías non formais de formación no marco do Sistema Nacional das Cualificacións e da Formación Profesional.
· Prestar servizos de información e de orientación profesional ás persoas para tomar as decisións máis axeitadas respecto da súa carreira profesional.
· Establecer un espazo de cooperación entre o sistema de formación profesional e o ámbito produtivo sectorial e local, para desenvolver e estender unha cultura da formación permanente.
· Fomentar a igualdade real e efectiva entre mulleres e homes, con especial incidencia na erradicación de prexuízos.
· Facilitar o acceso da mocidade ao primeiro emprego, así como a conservación e mellora do posto de traballo dos traballadores e das traballadoras, mediante unha oferta formativa de calidade que promova a aprendizaxe permanente e a capacidade de adaptación aos cambios sociais, organizativos e tecnolóxicos.
· Impulsar e mellorar as aptitudes e as competencias do alumnado, promovendo proxectos de iniciativa emprendedora, mobilidade, perfeccionamento profesional e cooperación, nun contexto internacional.
Visión
Como Centros Integrados de Formación Profesional proporcionaremos unha formación integral ao noso alumnado que lle facilite a participación activa e responsable como cidadáns, polo que ofreceremos unha oferta formativa completa e de calidade que conduza á obtención de títulos de formación profesional e á acreditación das competencias profesionais adquiridas a través da experiencia laboral, atendendo as necesidades que demande o mercado laboral e consolidando vínculos con todas as empresas do contorno.
Valores
Por isto, orientamos as nosas accións para:
§ Fomentar valores de convivencia, cooperación e respecto.
§ Ofrecer uns servizos educativos de calidade.
§ Mellorar continuamente a calidade dos servizos prestados, a través da innovación e o traballo en equipo, para crear valor aos nosos usuarios mediante un sistema de calidade total co compromiso de cumprir cos requisitos do sistema e de mellorar continuamente a súa eficacia.
§ Lograr a satisfacción da comunidade buscando atender as súas necesidades e adiantándonos ás súas expectativas, observando o cumprimento da misión, visión e valores da institución.
§ Ofrecer as cualificacións profesionais requiridas para dar resposta ás necesidades e demandas do noso ámbito socioeconómico.
§ Optimizar os recursos públicos dispoñibles, fundamentados nas tecnoloxías da información e da comunicación, para reproducir procesos sustentables, cun profesorado formado tanto na didáctica coma nas innovacións tecnolóxicas.
§ Fomentar o espírito emprendedor e o desenvolvemento de actividades empresariais.
§ Contribuír ao logro das actuacións e os obxectivos de calidade establecidos no Plan estratéxico da Consellería de Educación e Ordenación Universitaria.
§ Desenvolver vínculos co sistema produtivo do contorno (sectorial, comarcal ou local) nos ámbitos seguintes:
o – Formación do persoal docente de formación profesional.
o – Formación do alumnado en centros de traballo e realización doutras prácticas profesionais.
o – Orientación profesional.
o – Participación de profesionais do sistema produtivo na impartición de docencia.
o – Colaboración na detección de necesidades de formación permanente dos traballadores e das traballadoras, así como na información e orientación das persoas usuarias, tanto a título individual como colectivamente.
-
Dereitos e deberes
Tal como se recolle nas Normas de Organización, Funcionamento e Convivencia (NOF) e na Lei de Convivencia e participación na comunidade educativa 4/2011, o alumnado do CIFP Carlos Oroza terá os seguintes dereitos básicos de convivencia escolar:
a. A recibir unha formación integral e coeducativa que contribúa ao pleno desenvolvemento da súa personalidade nun ambiente educativo de convivencia, liberdade e respecto mutuo.
b. A que se respecten a súa identidade, integridade e dignidade persoais.
c. Á protección integral contra toda agresión física ou moral, e en particular contra as situacións de acoso escolar.
d. A participar directamente no proceso educativo cando sexa consultado pola Administración educativa.
e. A participar na confección das normas de convivencia e na resolución pacifica de conflitos e, en xeral, a participar na toma de decisións do centro en materia de convivencia.
No que se refire a deberes básicos de convivencia se establecen os seguintes:
a. Participar e colaborar na mellora da convivencia escolar e na consecución dun adecuado clima de estudo no centro, respectando o dereito dos seus compañeiros ou compañeiras á educación.
b. Respectar a dignidade e as funcións e orientacións do profesorado no exercicio das súas competencias, recoñecéndoo como autoridade educativa do centro.
c. Respectar a liberdade de conciencia, as conviccións relixiosas e morais, a igualdade de dereitos entre mulleres e homes e a dignidade, integridade e intimidade dos restantes membros da comunidade educativa.
d. Respectar as normas de organización, convivencia e disciplina do centro.
e. Conservar e facer un bo uso das instalacións e dos materiais do centro.
f. Intervir, a través das canles regulamentarias, en todo aquilo que afecte á convivencia.
g. Seguir as directrices do profesorado respecto da súa educación e aprendizaxe.
h. Asistir a clase con puntualidade e co material preciso.
Dentro deste apartado é importante facer unha especial atención ao desenvolvemento das competencias básicas do alumnado durante a participación nas actividades que se imparten nas aulas taller do centro educativo. Aínda que estas actividades son de carácter simuladas realizadas nun entorno de aprendizaxe compre recalcar que este entorno é real e que o resultado das prácticas sempre se transforman nun produto real, consumido por persoas (alumnos e persoal do propio centro ou clientes alleos). Polo tanto deberanse cumprir as seguintes indicacións:
· Colgantes, reloxos e aneis.- non se permite ningún tipo de colgante no pescozo ou nas orellas, tampouco aneis durante a estancia en ningún dos talleres. Os piercings deberán retirarse e no caso que isto non sexa posible haberá que tapalos con cinta esparadrapo de cor clara. As pulseiras e os reloxos non están permitidos durante as actividades prácticas nos talleres.
· Esmalte de unllas, maquillaxes e fragancias.- o uso de esmalte nas unllas das mans, o maquillaxe facial e as fragancias aromáticas corporais non están permitidas nos talleres de cociña e pastelaría. No taller de restaurante o seu uso quedará limitado ao criterio do profesor/a que imparta o módulo asociado ás prácticas.
· Pelo.- tanto en homes coma en mulleres hai que levalo recollido e debaixo dun gorro (no caso de cociña e pastelaría).
· Barba.- non se permite a barba nos talleres, esíxese un aspecto aseado e de boa presenza durante as prácticas nos talleres, incluídos a cafetaría e o restaurante. A recomendación do profesorado é presentarse barbeado convenientemente, do contrario esixirase o uso continuado dunha mascariña que recubra por completo a zona facial.
· Uniforme.- non se permite o uso de prendas, incluído o calzado, que non están catalogadas como autorizadas no documento de uniformidade que se facilita xunto co sobre de matrícula.
-
Normas de convivencia do centro
Todo membro da comunidade educativo do CIFP Carlos Oroza (alumnado, profesorado, familias, membros do equipo directivo e do Consello Social, do Persoal de Administración e Servizos) está obrigado a realizar as accións necesarias para manter a convivencia no centro, de acordo cos seguintes principios:
1. O respecto e a tolerancia hacia outros membros da comunidade educativa.
2. A non discriminación por motivos relixiosos, de sexo, políticos, étnicos ou de calquera outra índole.
3. O diálogo como mecanismo básico de solución de problemas entre as persoas, o espírito democrático de participación activa e a cooperación.
4. O respecto polo medio ambiente.
5. O dereito á educación de todos os alumnos e alumnas.
O profesorado, no exercicio das funcións directivas e organizativas, docentes e de corrección disciplinaria, ten a condición de autoridade pública e goza da protección recoñecida a tal condición polo ordenamento xurídico. Polo tanto, cando exerza funcións de corrección disciplinaria, os feitos constatados polo profesorado e que se formalicen por escrito nos documentos a tal efecto, teñen presunción de veracidade, sen prexuízo das probas que na súa defensa poida sinalar ou achegar o alumnado ou os seus representantes legais se é menor de idade.
Serán obxecto de corrección disciplinaria as condutas contrarias ás normas de convivencia realizadas polo alumnado dentro do recinto escolar ou durante o desenvolvemento de actividades complementarias e extraescolares.
Ademais, poderán corrixirse disciplinariamente as condutas do alumnado que, aínda que realizadas fóra do recinto escolar, estean motivadas ou directamente relacionadas coa vida escolar e afecten aos seus compañeiros ou compañeiras ou a outros membros da comunidade educativa e, en particular, as actuacións que constitúan acoso escolar.
As posibles condutas contrarias ás normas de convivencia realizadas mediante o uso de medios electrónicos, telemáticos ou tecnolóxicos que teñan conexión coa actividade escolar considéranse incluídas no ámbito de aplicación deste regulamento.
As condutas contrarias á convivencia no centro terán a seguinte clasificación:
1. Condutas gravemente prexudiciais para a convivencia
2. Condutas leves contrarias á convivencia.
Cando un membro da comunidade educativa entenda que existen feitos que poden ser constitutivos de delito ou falta, deberá comunicarllo á dirección, a fin da súa remisión á administración educativa e/ou ao Ministerio Fiscal, sen prexuízo de tomar as medidas cautelares oportunas.
Para unha descripción máis polo miudo das normas e do réxime disciplinario haberá que remitirse ao NOF e á Lei 4/2011 de Convivencia e Participación na comunidade educativa.
-
Servizos do centro
O CIFP Carlos Oroza entende a súa biblioteca como un espazo de uso común que debe ser respectado ao máximo por tódolos membros da comunidade educativa por tratarse dun punto de encontro de usuarios afeccionados á lectura, alumnado que desexa estudar, que utiliza os equipos informáticos para a realización de traballos como tarefa das súas clases, etc.
Normas xerais de comportamento na biblioteca
Todos os usuarios e usuarias deberán respectar as seguintes normas básicas:
· Lémbrase que non está permitido o móbil salvo que estea en silencio
· É obrigatorio gardar silencio na biblioteca.
· Non se permite introducir comidas ou bebidas en ningunha zona da biblioteca, agás unha botella de auga.
· É obrigatorio respectar e conservar as instalacións, mobiliario e fondos documentais. Está prohibido subliñar, pintar ou esgazar deliberadamente calquera dos seus elementos.
· A extracción sen autorización da biblioteca de calquera documento suporá a aplicación das sancións correspondentes
· Os usuarios e usuarias non poden alterar a disposición dos mobles.
· A biblioteca non se fai responsable dos obxectos persoais dos usuarios e usuarias.
· Non está permitida a reserva de postos de lectura. Os lectores e lectoras poderán ocupar os asentos que permanezan desocupados durante 20 ou 30 minutos, sempre que non existan outros asentos libres e que as persoas que anteriormente os ocupasen non se atopen na biblioteca, independentemente de que deixasen os seus efectos.
· Para usar o servizo de préstamo da biblioteca os usuarios e usuarias deberán presentar o seu NIF ou indicar o seu número de lector.
· O usuario ou usuaria ten a obriga de reintegrar o documento solicitado nas mesmas condicións físicas en que se lle prestou.
· En caso de perda ou deterioro dos fondos, o usuario/a estará obrigado a restituír unha obra idéntica á desaparecida ou deteriorada; ou no seu defecto abonar o importe do documento. En tanto no se cumpra este requisito, o usuario/a quedará suspendido de préstamo.
· O profesorado de garda é o responsable do proceso de entrega e devolución dun documento polo que en ausencia do mesmo non se poderán retirar libros da biblioteca.
· O profesorado de garda na biblioteca deberá facela nesta e non noutras dependencias do centro xa que o alumnado non poderá estar só na mesma.
· Dado que a biblioteca é un lugar para que o alumnado teña acceso á información, os xornais estarán sempre nas dependencias da mesma para uso da comunidade educativa, tendo prioridade o alumnado no seu uso polo seu menor poder adquisitivo.
Préstamos
a. O servizo de préstamo realizarase en horario do recreo.
b. Só poderá realizar préstamos dos fondos da biblioteca o profesorado de garda, que OBRIGATORIAMENTE deberá utilizar a aplicación informática MEIGA.
c. A retirada de calquera fondo farase indicando o número de lector e a presentación do NIF
d. Antes de realizar o préstamo o profesorado de garda debe comprobar que o usuario ou usuaria non ten ningún fondo pendente de devolución. Se un usuario/a ten fondo pendente de devolución, non poderá levar prestado ningún documento ata a devolución dos que estean pendentes, non tendo dereito á renovación.
e. Os fondos a disposición do alumnado serán os libros, revistas, vídeos, DVD e casetes. Non se prestarán o resto de materiais especiais almacenados e catalogados na biblioteca como os libros marcados como non prestables, as coleccións ou algunhas revistas.
f. Os prazos de préstamo serán:
Alumnado: 15 días, podendo levar ata 3 libros ou fondos por persoa non podendo prorrogarse este prazo ata transcorrer unha semana dende a súa entrega.
Profesorado: 15 días, podendo levar ata 3 libros ou fondos por persoa.
g. No caso de que algún alumno ou alumna continúe sen devolver o fondo prestado, e o período de retención do mesmo supere os 20 días, o caso será levado a Xefatura de Estudos, e terá a consideración de conduta leve contraria á convivencia.
h. A biblioteca dará tamén servizo de consulta dos seus fondos a persoas alleas á comunidade educativa, pero non se lles facilitará en préstamo.
Aula taller Restaurante Álvaro Cunqueiro
O noso centro pon á disposición de toda a comunidade educativa e mesmo a persoas alleas ao centro un restaurante pedagóxico, xestionado polo alumnado dos ciclos de Cociña e Gastronomía, Dirección Cociña e Panadería. Respostaria e confeitaría, na parte de elaboracións culinarias e sobremesas, como por alumnado de Servizos en Restauración ou Dirección de Servizos no que se refire ao servizo no comedor.
Por tratarse dun aula na que no momento do servizo estase a impartir unha clase, ten unhas normas de uso que especificamos a continuación, e son de obrigado cumprimento para calquera dos usuarios do mesmo:
§ A entrada no aula taller Álvaro Cunqueiro deberá efectuarse antes das 14.30 horas. Non se permitirán entradas no mesmo a partires de dita hora, agás excepcións.
§ A saída do aula taller Álvaro Cunqueiro deberá efectuarse como máximo ás 15.50 horas, xa que a hora de remate das clases é as 16 horas e o alumnado necesita dun tempo para recoller e cambiarse.
§ Terase en conta en todo momento que o alumnado que realiza o servizo está en clase polo que haberá que respectar ao máximo o traballo e as actividades que se estean a realizar durante o mesmo.
§ Os prezos dos servizos, tanto para alumnado e persoal do centro como para persoas alleas será establecido a principio de cada curso.
§ Non se admiten propinas.
Este servizo de xantares ten como destinatarios, prioritariamente, ao alumnado do centro implicado no desenvolvemento dos servizos de restaurante. Tamén poderán facer uso do mesmo o alumnado, profesorado e o persoal do centro, sempre e cando haxa dispoñibilidade de aforo e previa reserva, e será regulado cada curso polo Departamento de Hostalaría e Turismo.
Cada grupo estará acompañado dun docente que velará polo correcto desenvolvemento da actividade na aula de self service durante a comida. Este tempo de comida compútaselle ao profesor ou profesora como unha garda.
Este servizo ten un custe para todos os usuarios do que se informará ao inicio de cada curso.
Aula taller cafetería “Suso Domínguez”
A aula taller cafetaría ofrece servizo exclusivamente á comunidade educativa e excepcionalmente a algún convidado por esta. Este servizo desenvólvese durante a media hora de recreo das mañás nos días da semana establecidos para elo.
Por tratarse dunha aula na que no momento do servizo estase a impartir unha clase, ten unhas normas de uso que especificamos a continuación, e son de obrigado cumprimento para calquera dos usuarios do mesmo:
▪ A entrada na aula taller deberá efectuarse unha vez dea comezo o recreo, ás 11:30 horas. Non se permitirán entradas na mesma antes desa hora, salvo expreso permiso do docente encargado do aula nese momento.
▪ A saída da aula taller deberá efectuarse como máximo ás 12.00 horas, salvo expreso permiso do docente encargado.
▪ Terase en conta en todo momento que o alumnado que realiza o servizo está en clase, polo que haberá que respectar ao máximo o traballo e as actividades que se estean a realizar.
Espazo creado no recinto do centro dentro da zona verde, destinado a formación e concienciación no cultivo de produtos da horta (hortalizas, verduras, aromáticas, froitos, etc). Este espazo educativo fomentará os valores da gastronomía sustentable e ecolóxica, así como temén os hábitos de alimentación saudables e a sensibilización medio ambiental.
A horta poderá ser utilizada polo profesorado para a formación, a innovación e investigación co alumnado nos ámbitos anteriormente mencionados.
O Aula Móbil Pontevan é o resultado do proxecto de innovación coordinado polo CIFP Carlos Oroza e realizado de xeito colaborativo entre os centros CIFP A Xunqueira, IES Montecelo, IES Frei Martín Sarmiento, co patrocinio das empresas Grupo Hedomín, Martínez Otero Contract, Fagor, CimaLab e Galtex2015. O proxecto foi premiado no ano 2016 pola Consellería de Cultura, Educación e O.U.
O espíritu deste proxecto é o deseño e a creación dun vehículo de comida na rúa “Food Truck” a través do traballo colaborativo de centros de formación profesional e empresas, que permitirá facer prácticas reais ao alumnado das familias profesionais de Hostalaría e Turismo e de Industrias Alimentarias, así como participar en campañas de difusión e fomento das boas prácticas resultado da formación profesional e como modelo de emprendemento.
ReCreO (Recuncho Creatividade Oroza)
Este espazo foi creado para a súa utilización como punto de venta de productos de panadaría e pastelaría, e outros productos que deriven das prácticas nos talleres do alumnado, principalmente co obxectivo de transmitir valores relacionados coa alimentación saudable. A súa apertura estará condicionada pola disponibilidade dos grupos implicados na venta destes productos. O pago dos mesmos será exclusivamente en Orozamoedas, que se poden adquirir na conserxería do centro.
Este espazo tamén foi concebido como un escaparate para a presentación de productos ou servizos derivados dos proxectos de emprendemento que realice o alumnado no módulo de EIE.
Estas “moedas” son o medio de pago exclusivo para pagar os produtos adquiridos na cafetaría Suso Domínguez ou no ReCreO. O seu valor é equivalente aos euros, e poden canxearse euros por “orozamoedas” na conserxería do centro, pero non poden canxearse orozamoedas por euros.
O CIFP Carlos Oroza dispón de taquillas nos vestiarios que se poñen a disposición do alumnado que o desexe para gardar a roupa durante as clases prácticas nas que se exixa uniformidade.
Debido a limitacións de espacios é un servizo extra ofrecido polo centro a aqueles grupos de alumnado que o precisen por exixencias de uniformidade, cuxo obxecto é facilitar a súa vida diaria no mesmo tendo un carácter totalmente voluntario e por isto, quen alugue unha taquilla aceptará as normas de uso que se establecen ao respecto.
Para ser usuario dunha taquilla será necesario facer un abono de 10 € por taquila (en concepto de mantemento preventivo anual), pudendo ser de uso compartido. Cando se realice a entrega desta cantidade, proporcionarase o número da taquilla ao seu novo usuario/a.
Os usuarios deben traer o seu propio candado. Pudendo deixar unha copia da chave na conserxería.
A utilización da taquilla implica o correcto uso da mesma. Cada usuario/a será o único responsable do bo estado de conservación da súa taquilla e non se permite colocar adhesivos nin pintar na parte exterior ou interior da mesma.
Calquera dano ocasionado polo mal uso da taquilla será reparado e o importe da reparación correrá a cargo da cantidade entregada polo alumno/a. Á vista da gravidade da avaría valorarase que o usuario/a abone a totalidade da reparación sen perxuízo da posible retirada do dereito de uso da taquilla ao mesmo/a.
O CIFP Carlos Oroza non se responsabiliza dos obxectos extraviados, subtraídos ou esquecidos nas taquillas polo que se recomenda non depositar nelas ningún obxecto de valor e ter especial coidado en deixalas correctamente pechadas. O fin é usalas durante as horas das sesións prácticas, polo que se recom
Debido a que o número de taquillas é inferior ao número de alumnado matriculado, algúns dos grupos deberán compartir estas. Os grupos que compartirán taquilla os designa o centro e serán informados a través do seu titor ou titora. O alumnado que comparta taquilla, compartirá os gastos derivados do uso da mesma.
O espazo reservado para aparcamento do alumnado é a marxe dereita da estrada de entrada ao recinto escolar, desde o portalón de entrada ata a explanada situada ao remate da baixada.
O número de prazas é limitada, e o centro non ten capacidade nin legal nin operativa para regular o tráfico de vehículos, polo que:
· O centro non garante unha praza para todo o alumnado.
· O centro non se fai responsable dos posibles roubos, danos e demáis incidencias nos vehículos.
· O centro non se fai responsable das consecuencias derivadas de vehículos mal estacionados, así como as posibles multas por parte de axentes de orde público e/ou incluso a retirada dos mesmos pola grúa do depósito municipal de vehículos.
Co fin de poder controlar o aceso á zona de aparcamento reservada para o noso alumnado, procederase á identificación dos vehículos do alumnado mediante unha tarxeta numerada que deberá estar visible dentro do vehículo mentres este permaneza estacionado nesta zona.
-
Calendario curso 2025-2026

-
Información de interese
Aplicarase a normativa vixente en materia de validación e exención de módulos profesionais incluídos nos títulos profesionais básicos, nas condicións e mediante os procedementos establecidos con carácter xeral para as ensinanzas de formación profesional do sistema educativo de Galicia.
A perda do dereito á avaliación continua nun determinado módulo, regulado no artigo 25 da Orde do 12 de xullo de 2011, non será de aplicación ao alumnado de ciclos de formación profesional básica en idade de escolarización obrigatoria.
De acordo coa normativa vixente, nas modalidades de ensino presencial a asistencia do alumnado ás actividades programadas para os distintos módulos profesionais é necesaria a fin de poder facer efectiva a avaliación continua (art. 25 da Orde do 12 de xullo de 2011).
Alumnado con Perda do Dereito á avaliación continua PD
Non perden en ningún momento o seu dereito de asistencia a clase, aínda que o profesorado poderá non permitir a realización de determinadas actividades sempre que poidan implicar algún tipo de risco para si mesmos, ao resto do grupo ou as instalacións.
O número de faltas que implica a perda do dereito a dita avaliación continua nun determinado módulo será cando se supere o 10% de faltas non xustificadas das horas totais do módulo.
Cando o alumno/a exceda do 10% de faltas xustificadas, pasaráselle a computar tódalas faltas sucesivas como non xustificadas.
Entre o inicio da clase e os primeiros cinco minutos establecese unha marxe para incorporarse a aula. Transcorrido este tempo “de cortesía”, computarase como unha falta de puntualidade, xa sexa por motivos xustificados ou non xustificados. Acumuladas tres faltas de puntualidade nun mesmo módulo computarase como unha falta de asistencia. Este criterio aplicarase tanto á entrada como á saída.
Pasados dez minutos do inicio de clase, considerarase falta de asistencia. Neste caso o profesorado poderá non permitir a entrada sempre que poida supoñer unha interrupción á actividade de aula que se estea a desenvolver, debendo incorporarse a seguinte sesión de clase.
En caso de reiteradas faltas de asistencia e/ou puntualidade non xustificadas poderase considerar una falta leve contraria á convivencia, tal e como se recolle no artigo 42.c) do Decreto 8/2015, do 8 de xaneiro, polo que se desenvolve a Lei 4/2011, do 30 de xuño, de convivencia e participación da comunidade educativa en materia de convivencia escolar.
Os criterios a ser aplicados na xustificación das faltas de asistencia ou puntualidade do alumnado serán:
1. Motivos persoais:
· Enfermidade, hospitalización, citación dun órgano ou institución.
· Exames finais (escola de idiomas ou outros de titulación oficial).
· Obrigas que pola súa natureza provoquen unha ausencia motivada como situación de dependencia.
2. Motivos laborais:
· Casos excepcionais (cambios de quenda puntuais, ou situacións similares) xustificados pola empresa.
3. Outras situacións:
· Aqueloutras circunstancias extraordinarias apreciadas e consensuadas polo profesorado do ciclo, e asimilables a algún dos puntos anteriores.
A xustificación das faltas deberá acreditarse documentalmente a través de certificación oficial nun prazo inferior a 5 días dende a súa ausencia.
Renuncias e baixas do ciclo
Co fin de non esgotar as catro convocatorias previstas para cada módulo profesional, poderase renunciar, con carácter xeral, por unha soa vez, á avaliación e á cualificación da totalidade dos módulos profesionais do ciclo formativo en que se formalizase a matrícula, sempre que se dea algunha das seguintes circunstancias:
Doenza prolongada de carácter físico ou psíquico, tanto do alumno ou da alumna como de familiares ata o segundo grao de consanguinidade ou afinidade.
Incorporación a un posto de traballo mediante un contrato de duración superior a dous meses, nun horario incompatible coas ensinanzas do ciclo.
Obrigas de tipo familiar ou persoal que impidan a normal dedicación ao estudo.
A renuncia á matricula sempre se deberá xustificar documentalmente. A aceptación da renuncia non implicará reserva de praza para o seguinte curso académico, de modo que para reincorporarse novamente a estes estudos, deberá someterse a un novo proceso de admisión.
O centro realizará a baixa de oficio da matrícula cando un alumno/a non asista inxustificadamente á clase durante o curso académico de xeito continuado por un período superior a 15 días lectivos ou, de xeito descontinuo, por un período superior a 25 días lectivos. A baixa de oficio suporá a perda da condición de alumno ou de alumna do ciclo formativo e a correspondente convocatoria computarase como xa consumida. A reincorporación ás mesmas ensinanzas requirirá someterse a un novo proceso de admisión. As solicitudes voluntarias de baixa de matrícula por parte do alumnado terán os mesmos efectos que as baixas de oficio.
Bolsas (becas)
O Ministerio de Educación do Goberno de España convoca cada ano becas e axudas para o estudio nas diferentes etapas educativas. Para os estudantes de Formación Profesional se establecen becas de diferentes cuantías e tipos en función das características persoais e familiares do solicitante.
Dende hai varios anos este procedemento se fai dende a páxina web do Ministerio: Becas para FP
Pódese obter información sobre requisitos, cuantías, documentación a presentar, etcétera en dita páxina. O prazo para a presentación para estudios non universitarios remata o 1 de outubro.
Formación en centros de traballo
Ao final do teu período formativo no centro educativo, terás que cursar un módulo denominado Formación en Centros de traballo. Consiste en un período de prácticas nunha empresa real, durante o cal podes poñer en funcionamento todas as destrezas e coñecementos que adquiriches durante o teu ciclo.
Trátase dun módulo obrigatorio, pero para o que se pode solicitar exención -total ou parcial- se xa se ten experiencia laboral.
A petición de empresas se fai en segundo curso sobre un listado que manexa o propio instituto.
O CIFP Carlos Oroza leva dende o ano 1997 participando en programas como intercambios lingüísticos, prácticas en empresas ou cursos de idiomas en diferentes países europeos. Nos últimos anos realizáronse actividades en Versalles (Francia), Madeira (Portugal), Dubrovnik (Croacia), Dublin, ou Países Baixos.
Desde a Coordinación de Programas Internacionais informarase puntualmente das actividades previstas para o curso 2023-2024 e das condicións de participación do alumnado para cada unha delas.
No CIFP Carlos Oroza dispoñemos de diferentes medios para manter informados a todos os membros da comunidade educativa.
· A páxina web do centro: http://www.cifpcarlosoroza.gal/ Nela poderás atopar distintas informacións relevantes e noticias relacionadas co noso centro.
· As redes sociais do centro:
▫ Facebook: @cifpcarlosoroza
▫ Twitter: @CarlosOrozaCIFP
▫ Instagram (@carlosorozacifp)
▫ Youtube (canal CIFP Carlos Oroza).
· Nos monitores que verás polos corredores. Neles poñemos informacións puntuais que consideramos urxentes ou de especial importancia, así como fotografías ou vídeos das actividades que realizan os diferentes grupos de alumnos.
· Nos taboleiros de anuncios que temos polas paredes do centro. Haberá un en especial que pode ser do voso interese: aquel no que recolleremos as ofertas de emprego que cheguen ó noso instituto. Poderás preguntar por elas no Departamento de Información e Orientación Profesional.
Por suposto, podes consultar todas as cuestións que desexes no propio Departamento de Información e Orientación Profesional.
-
Normas en caso de evacuación
O centro conta cun Plan de Autoprotección propio. Disponse en cada aula, dun resumo das normas de evacuación do CIFP Carlos Oroza, que se adaptarán á situación actual das instalacións do centro. Nos diferentes corredores atoparanse os paneis cos planos de situación do centro e as indicacións para realizar a evacuación dende os diferentes lugares do mesmo en caso de ser necesario.
Cando dean comezo as obras correspondentes á fase 3 da ampliación do centro, adaptaranse as indicacións para a evacuación do centro, que serán informadas en tempo e forma desde a área de administración e xestión do centro. De xeito xeral, realízase ao longo do curso un simulacro de evacuación para toda a comunidade educativa.
-
Horarios
O horario xeral do CIFP Carlos Oroza é o seguinte:
A apertura do centro durante o curso escolar, de outubro a xuño é ás 8:30 horas, e o seu peche é ás 21:30 horas. Durante os meses de xullo e setembro, o centro abre soamente pola mañá de 9:00 horas a 14.00 horas. O horario de atención ao público na secretaría é de 9 a 14 horas durante todo o ano, agás o mes de agosto en que permanece pechada.
As clases da mañá comezan de luns a venres ás 8.30 horas e rematan nuns casos ás 15, e as 16 ou ás 17 horas si o grupo fai o servizo de comedor. As clases da tarde poden dar comezo ás 15.00 ou 16.00 horas e rematan xeralmente ás 21.00 hrs.
