Ir o contido principal

Logo do centro

Navegaci贸n principal

  • Inicio
  • Centro
    • Localizaci贸n
    • Organigrama
    • Planos
    • Historia
    • Documentos xerais
  • Alumnado
    • Oferta de ensinanzas de FP
    • Acreditaci贸n de competencias
    • Probas libres
    • Secretar铆a virtual
    • Orientaci贸n
    • Gu铆a do alumnado
  • Empresas
    • Bolsa de emprego
    • Empresas colaboradoras
  • Servizos
    • Programas internacionais
    • Emprendemento
    • Innovaci贸n
    • Biblioteca
    • Ingl茅s
    • Equipo de Dinamizaci贸n da lingua galega
  • Aplicaci贸ns
    • Login Drupal
    • Aula virtual
    • FP a distancia
    • Aplicaci贸n de facturas
    • Aplicaci贸n de incidencias e inventario
    • LeixaSa煤de
    • Aplicaci贸ns Xunta
    • Abalar
    • Correo Xunta
    • XADE
    • EduCalidade
    • Programaci贸ns
    • FProfe
    • Platega

Miga de pan

  1. Inicio

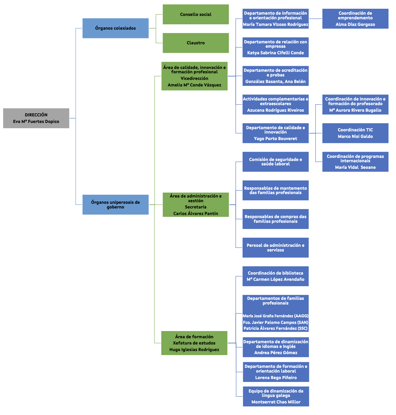
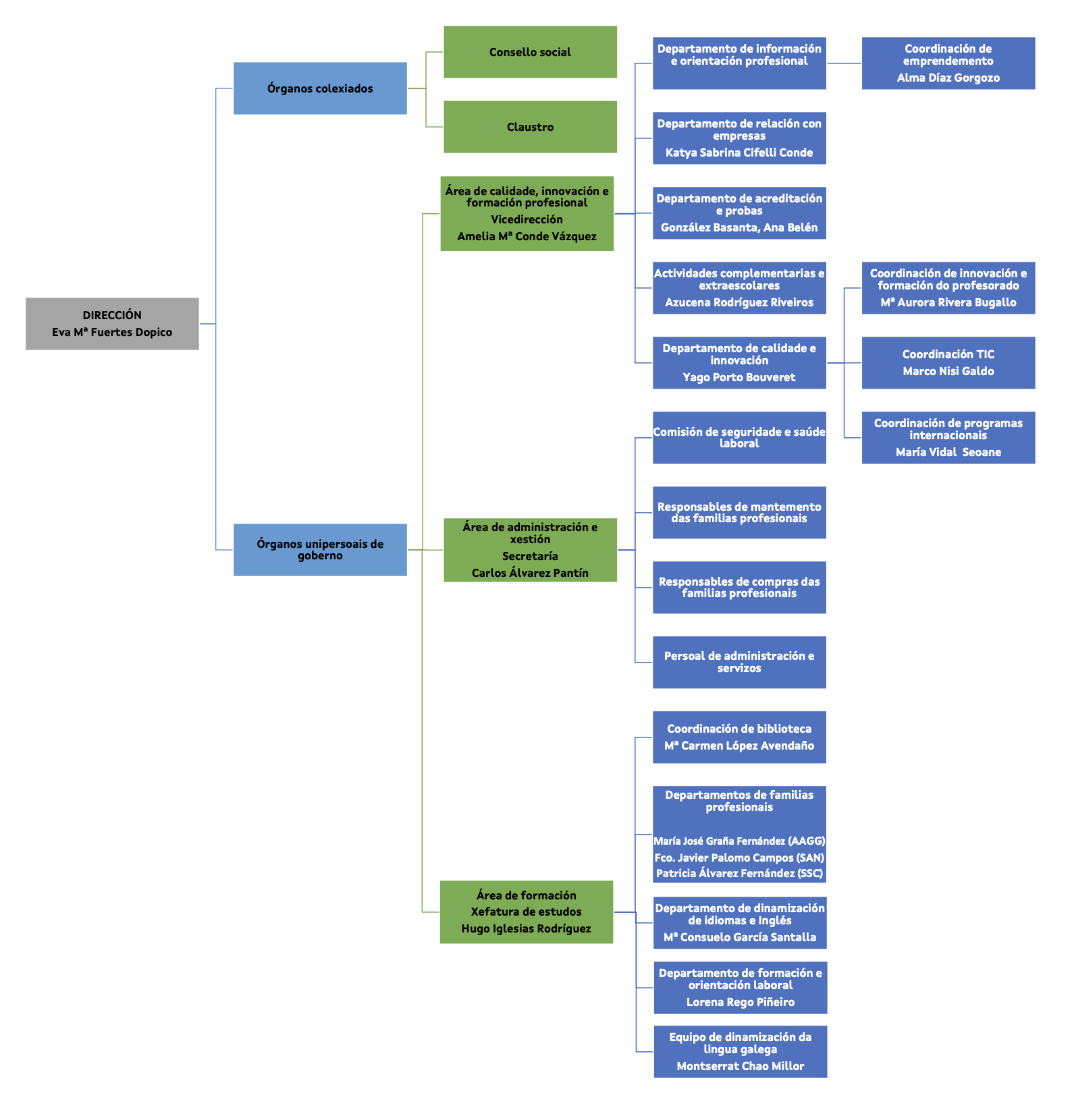
Organigrama

聽

聽

Organigrama

Aula virtual

fpdistancia

fp distancia

Probas Libres

Probas Libres

Orientaci贸n

Orientaci贸n

ARA

Acreditaci贸n de competencias
Bolsa de emprego

Queixas e suxesti贸ns

Queixas e suxesti贸ns

Novas e actualidade

Novas e actualidade

Programas internacionais

Programas internacionais

Incidencias e inventario

Incidencias e inventario

Proxectos de innovaci贸n

Proxectos de innovaci贸n

Empredemento

Empredemento

Igualdade

Igualdade

Biblioteca

Biblioteca

proxectaplus

proxecta plus

Punto laranxa

Punto Laranxa

Centro Integrado de Formaci贸n Profesional Leixa

  • San Pedro de Leixa s/n :: 15405 Ferrol (A Coru帽a)
  • Correo: cifp.leixa@edu.xunta.gal
  • Tfno: 881 93 81 25
  • Pol铆tica de privacidade


Certificado de calidade

Certificado de calidade
ISO 9001 - AENOR
Consultar a pol铆tica de calidade

S茅guenos en redes sociais



Conseller铆a de Educaci贸n, Ciencia, Universidades e Formaci贸n Profesional