Ir ao contido principal
AVCSA
  • Enlaces
    Videotitorial Web do IES CSA Portal Educativo Tradutor OpenTrad
  • ESO
  • BAC
  • CFOR
  • ESA
    MÓDULO 1+2 MÓDULO 3+4
  • EBI
    Nivel 1 Nivel 2
Neste momento está usando o acceso para convidados (Acceder)

PENDENTES MÚSICA 3º ESO

  1. Inicio
  2. Cursos
  3. DEPARTAMENTOS
  4. Música
  5. PENDENTES MÚSICA 3º ESO
  6. HISTORIA DA MÚSICA
  7. ESQUEMA BARROCO

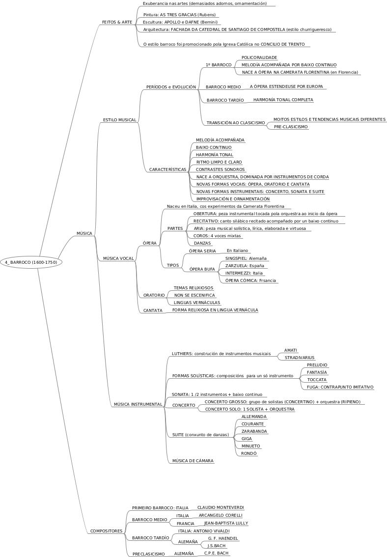
ESQUEMA BARROCO

Requisitos do completado
◄ 4-BARROCO MUSICAL
5-CLASICISMO ►

Bloques

Omitir Navegación

Navegación

  • Inicio

    • Aula Virtual do IES Campo de S...

      • Os meus cursos

      • Etiquetas

      • URLWeb do IES Campo de San Alberto

      • ForoNoticias do sitio

    • Os meus cursos

    • Cursos

      • DEPARTAMENTOS

        • Administración e Xestión

        • Artes Plásticas

        • Bioloxía e Xeoloxía

        • Dinamización da Lingua Galega

        • Economía

        • Educación Física e Deportiva

        • Filosofía

        • Física e Química

        • Formación e Orientación Laboral

        • Francés

        • Grego

        • Inglés

        • Latín e Cultura Clásica

        • Lingua Castelá e Literatura

        • Lingua Galega e Literatura

        • Matemáticas

        • Música

          • PLURIBACH - RADIO ENGLISH LAB

          • MÚSICA 2º ESO

          • MÚSICA 3º ESO

          • MÚSICA 4º ESO

          • MUSICAL LANGUAGE & PRACTIC...

          • PENDENTES MÚSICA 2º ESO

          • PENDENTES MÚSICA 3º ESO

            • PENDENTES MÚSICA 3º ESO

            • LINGUAXE MUSICAL

            • AS VOCES

            • INSTRUMENTOS MUSICAIS

            • HISTORIA DA MÚSICA

              • Paquete SCORM1-CIVILIZACIÓNS ANTIGAS

              • FicheiroESQUEMA CIVILIZACIÓNS ANTIGAS

              • Paquete SCORM2-IDADE MEDIA

              • FicheiroESQUEMA IDADE MEDIA

              • Paquete SCORM3-RENACEMENTO MUSICAL

              • FicheiroESQUEMA RENACEMENTO

              • Paquete SCORM4-BARROCO MUSICAL

              • FicheiroESQUEMA BARROCO

              • Paquete SCORM5-CLASICISMO

              • FicheiroESQUEMA CLASICISMO

              • Paquete SCORM6-ROMANTICISMO MUSICAL

              • FicheiroESQUEMA ROMANTICISMO

              • Paquete SCORM7-MÚSICA NO S.XX

              • ComentariosEnquisa A Máquina do Tempo

              • TarefaENTREGA ESQUEMAS HISTORIA DA M...

          • PRÁCTICA MUSICAL

          • A NOSA PARTITEKA

          • OUR PARTITEKA

          • 2º ESO MÚSICA (Galego/Aberto)

          • 2º ESO MÚSICA (English/Aberto)

          • 3º ESO MÚSICA (Galego/Aberto)

          • 3º ESO MÚSICA (English/Aberto)

          • ZDJ AUDIOVISUAL: HOME RECORDIN...

        • Orientación

        • Relixión

        • Sanidade

        • Tecnoloxía

        • Telecomunicacións - Electrónica

        • Xeografía e Historia

        • Aula Específica

      • Biblioteca

      • POLOS CREATIVOS

      • Profesorado

Supplementary blocks

Neste momento está usando o acceso para convidados (Acceder)
PM3E
  • Enlaces
    • Videotitorial
    • Web do IES CSA
    • Portal Educativo
    • Tradutor OpenTrad
  • ESO
  • BAC
  • CFOR
  • ESA
    • MÓDULO 1+2
    • MÓDULO 3+4
  • EBI
    • Nivel 1
    • Nivel 2
Resumo da retención de datos
Políticas
Obter a apli móbil