Proyectos Domótica
Proyectos
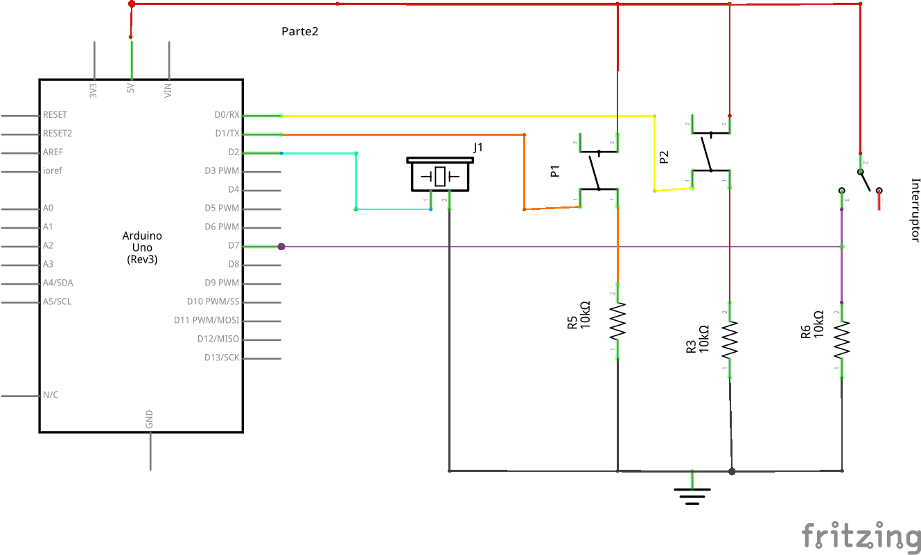
1. Alarma 1


int PulsadorA=13;
int PulsadorB=11;
int Interruptor=12;
int estadoPulsadorA=0;
int estadoPulsadorB=0;
int estadoInterruptor=0;
void setup()
{
pinMode(Zumbador,OUTPUT);
pinMode(PulsadorA,INPUT);
pinMode(PulsadorB,INPUT);
pinMode(Interruptor,INPUT);
}
void loop()
{
estadoInterruptor=digitalRead(Interruptor);
if(estadoInterruptor==HIGH)
{
estadoPulsadorA=digitalRead(PulsadorA);
estadoPulsadorB=digitalRead(PulsadorB);
if(estadoPulsadorA==HIGH||estadoPulsadorB==HIGH)
{
digitalWrite(Zumbador,HIGH);
delay(1000);
}
else
{
digitalWrite(Zumbador,LOW);
delay(1000);
}
}
else
{
digitalWrite(Zumbador,LOW);
delay(1000);
}
}
Fuente: Sistema de Alarma con Arduino de Francisco Lupión en El blog del profesor de Tecnología