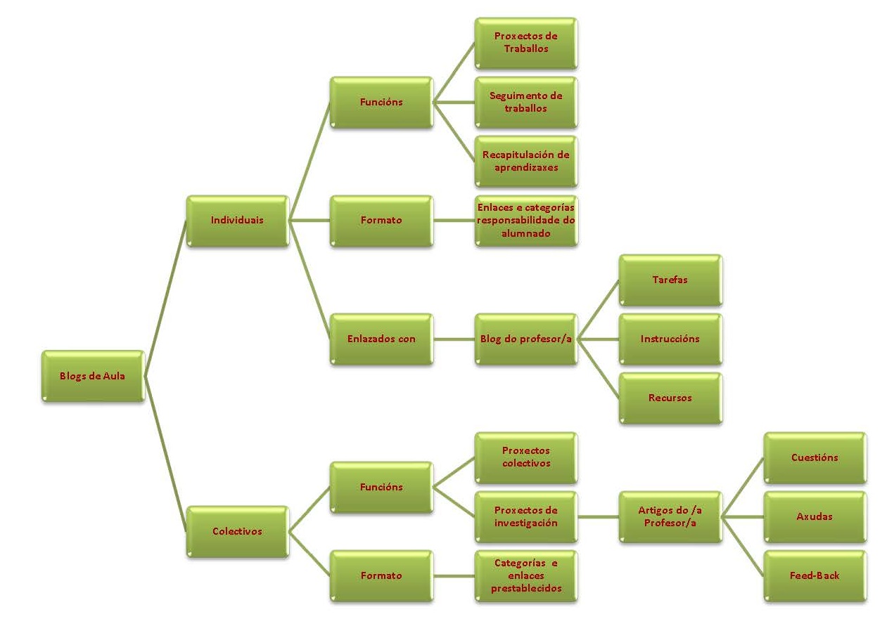
Blogs

Os Blogs ou Bitácoras ofrecen moitas posibilidades de uso en procesos educativos. Por exemplo, para estimular aos alumnos para: escribir, intercambiar  ideas, traballar en equipo, deseñar, visualizar de xeito instantánea o que producen, ...

           A creación de Blogs por parte de estudantes ofrece aos docentes a posibilidade de esixirlles realizar procesos de sínteses, xa que ao escribir en Internet deben ser puntuales e precisos, nos temas que tratan.         

          Os docentes poden utilizar os Blogs para achegarse aos estudantes de novos xeitos, sen ter que limitar a súa interacción exclusivamente ao aula. Por exemplo, publicando materiais de xeito inmediato e permitindo o acceso a información ou a recursos necesarios para realizar proxectos e actividades de aula, optimizando así o tempo. Tamén, ofrece aos estudantes a posibilidade de mellorar os contidos académicos, enriquecéndoos con elementos multimedia como: videos, sons, imaxes, animaciones ou outros Web 2.0.

          A facilidade con que se crean e alimentan os Blogs fainos moi rechamantes porque grazas aos asistentes e as plantillas (deseños) prediseñadas, non hai que concentrarse na implementación técnica senón nos contidos e materiais a publicar. Isto permite que calquera docente ou alumno, sen importar a área académica, poida crear recursos e contidos de temas educativos sen necesidade de instalar aplicacións ou de ter coñecementos de programación. 

Esta actividade está deseñada para que visualicedes uns vídeo-titoriais nos que se van indicando os pasos para elaborar un blog e producir diversas actuacións que permiten montar as entradas tamén chamadas textos ou artigos para mantelo e alimentalo:

  • Creación do Blog
  • Inserir Imaxes/vídeos
  • Inxerir Documentos
  • Embeber Vídeos
  • Inxerir Enlaces