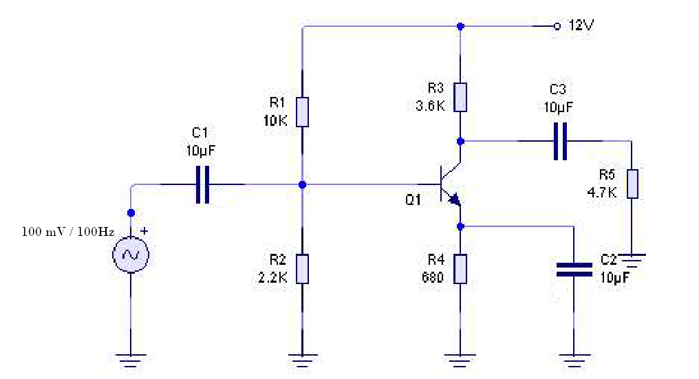
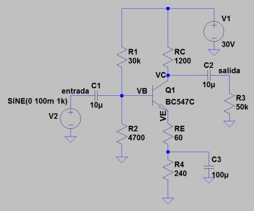
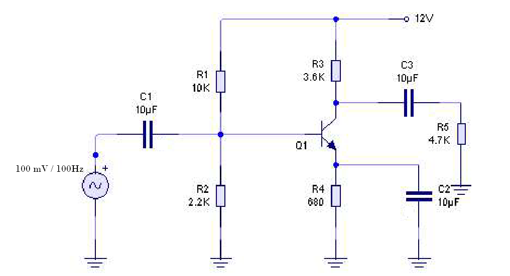
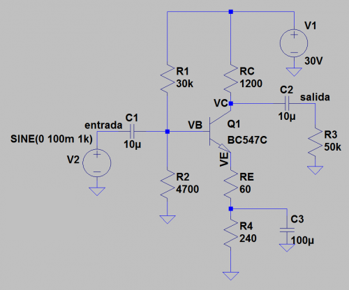
Amplificadores en Clase A
Requisitos de finalización
Exercicios para resolver no cuaderno e posteriormente simular:


Exercicios para resolver no cuaderno e posteriormente simular:

