O integrado 555
Requisitos do completado
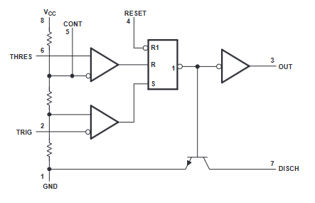
Circuíto equivalente:

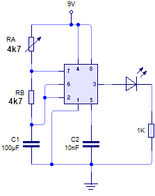
Modo de funcionamento astable:
Exemplo de aplicación: Intermitente dun vehículo


DESCARGA A SIMULACIÓN (Botón dereito -> Guardar enlace como ... )
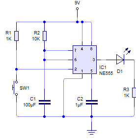
Modo de funcionamento monoestable:
Exemplo de aplicación: Temporización da luz dunha escaleira

DESCARGA A SIMULACIÓN (Botón dereito -> Guardar enlace como ... )
Última modificación: mércores, 11 de decembro de 2024, 4:32 PM