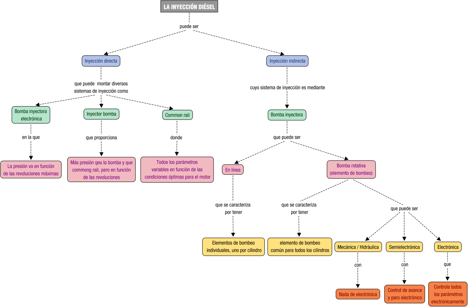
Mapa conceptual de SAM02

Descripción del mapa conceptual de SAM02

Descripción textual del mapa conceptual