Mapa conceptual de SER02

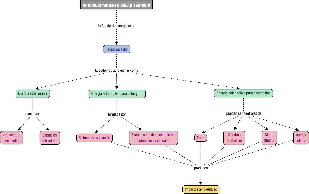
Descripción del mapa conceptual de SER02

Descripción textual del mapa conceptual