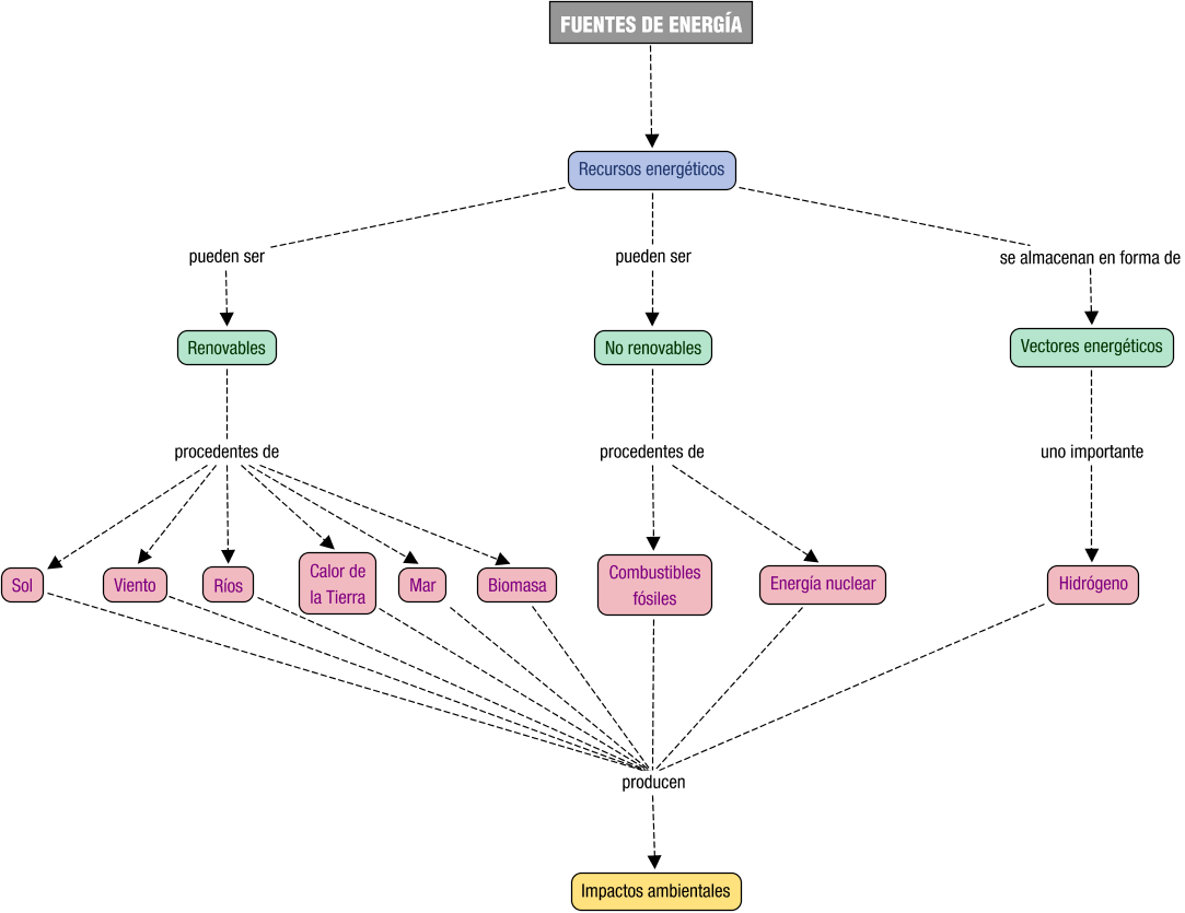
Mapa conceptual de SER01

Descripción del mapa conceptual de SER01

Descripción textual del mapa conceptual