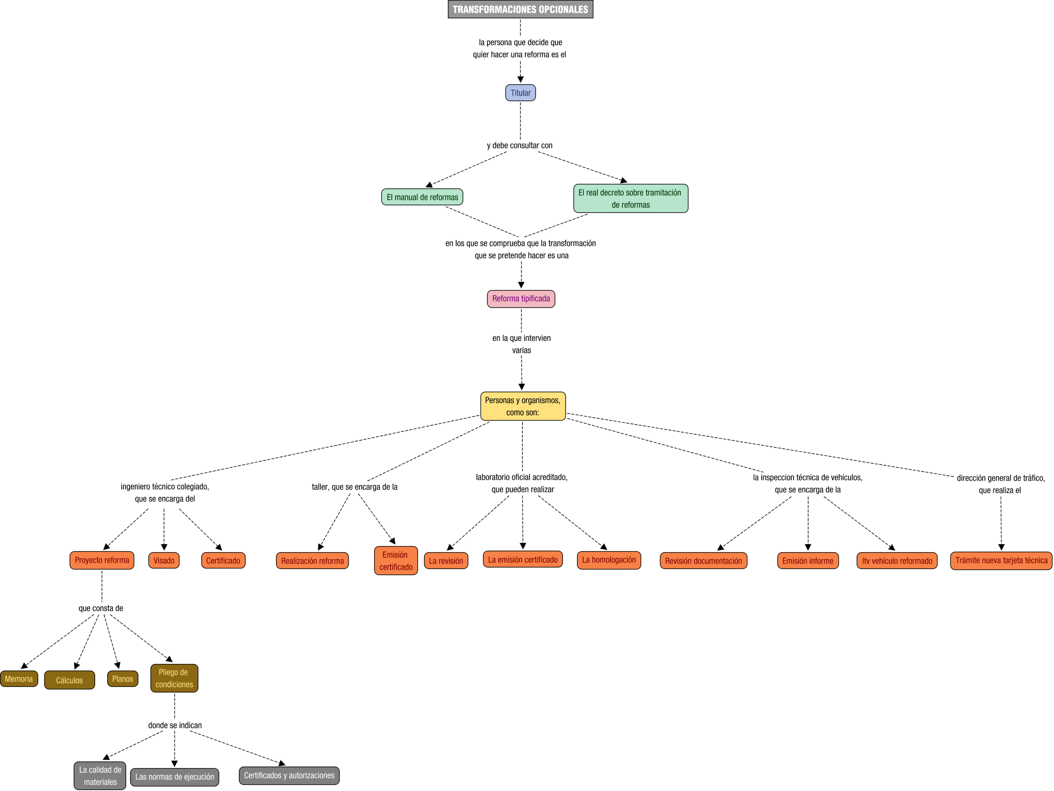
Mapa conceptual de EAFNE06

Descripción del mapa conceptual de EAFNE06

Descripción textual del mapa conceptual