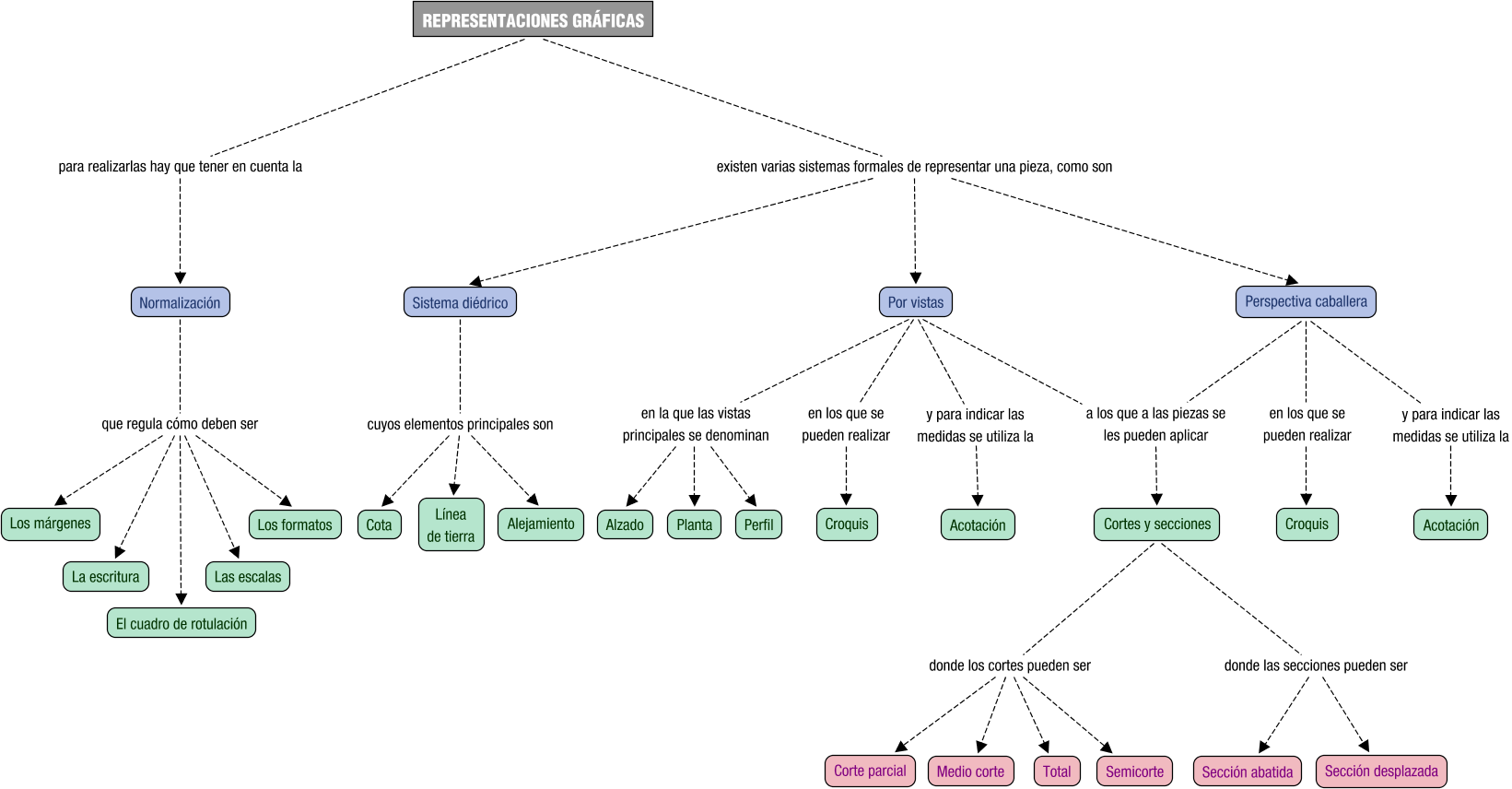
Mapa conceptual de EAFNE01

Descripción del mapa conceptual de EAFNE01

Descripción textual del mapa conceptual