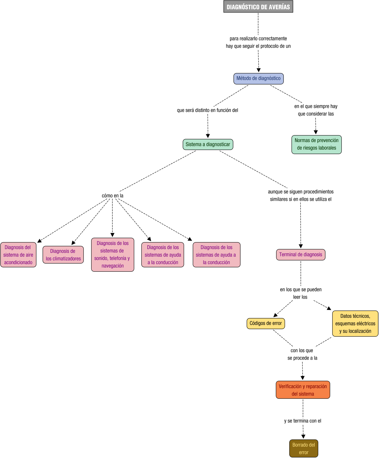
Mapa conceptual de SESC04

Descripción del mapa conceptual de SESC04

Descripción textual del mapa conceptual