Mapa conceptual de SESC03

Descripción del mapa conceptual de SIGXX

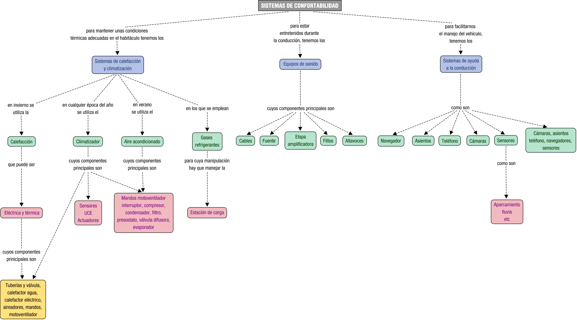
Descripción textual del mapa conceptual