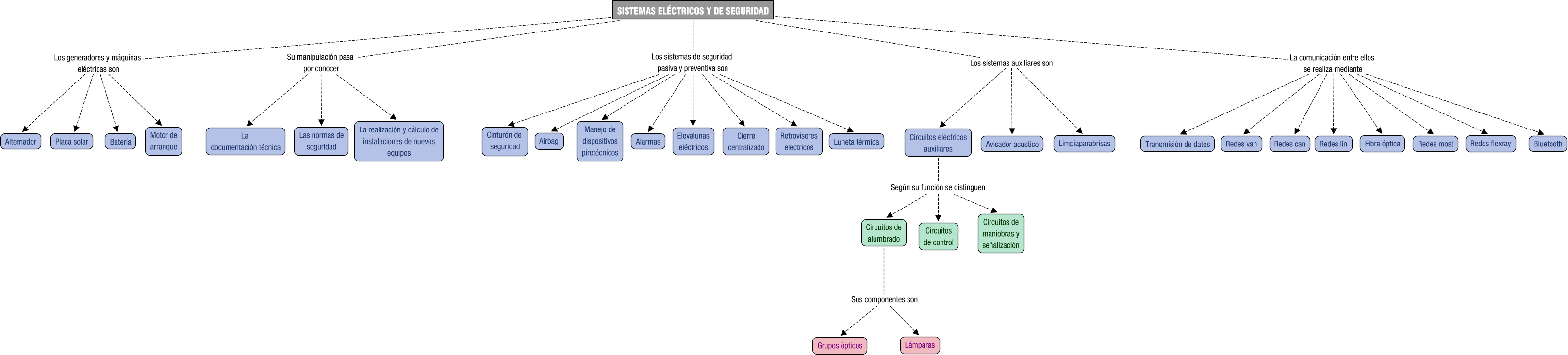
Mapa conceptual de SESC02

Descripción del mapa conceptual de SESC02

Descripción textual del mapa conceptual