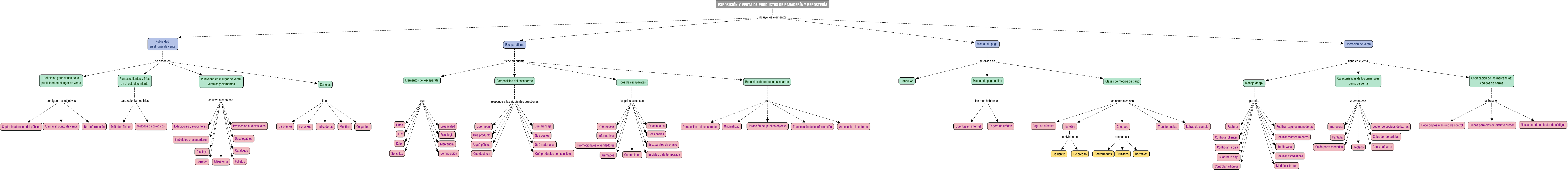
Mapa conceptual de PVPPP02

Descripción del mapa conceptual de PVPPP02

Descripción textual del mapa conceptual