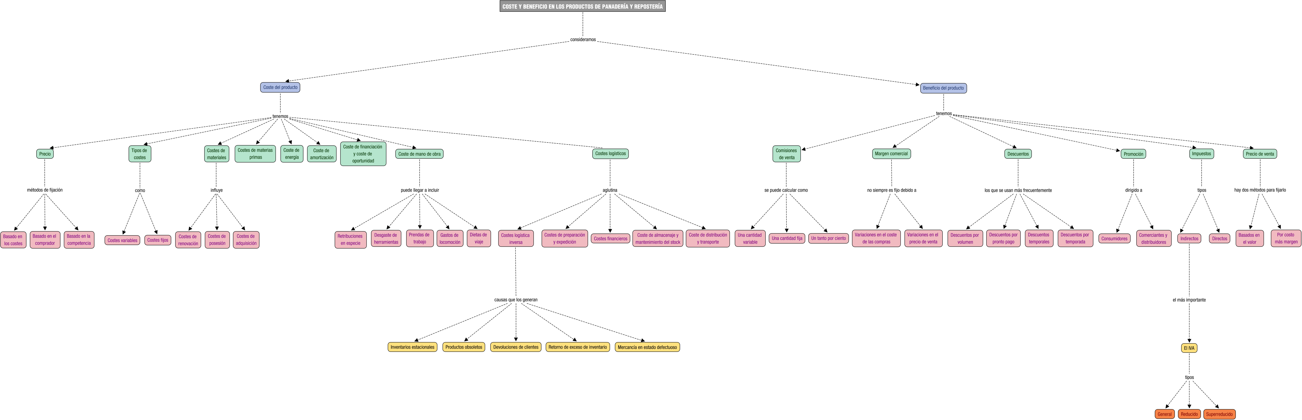
Mapa conceptual de PVPPP01

Descripción del mapa conceptual de PVPPP01

Descripción textual del mapa conceptual