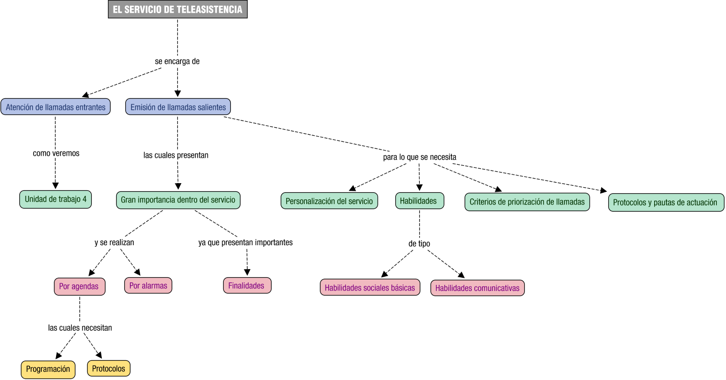
Mapa conceptual de TELE03

Descripción del mapa conceptual de TELE03

Descripción textual del mapa conceptual