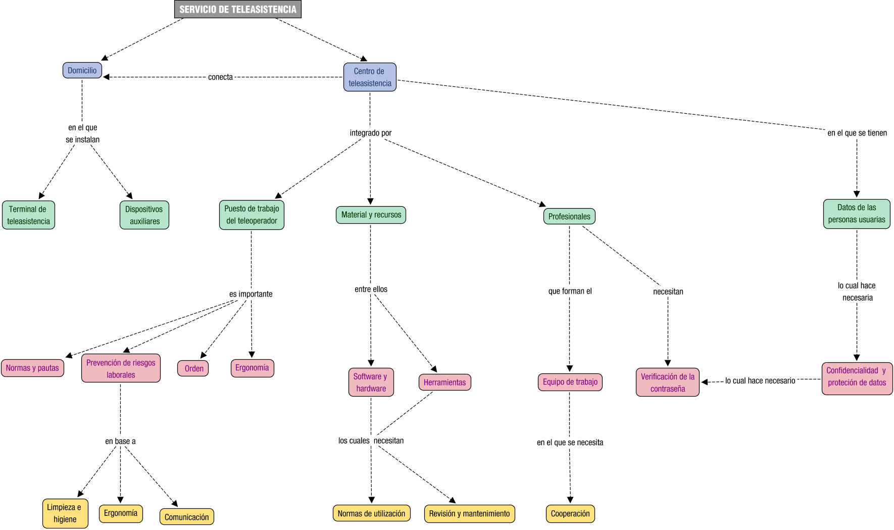
Mapa conceptual de TELE02
Descripción textual del mapa conceptual