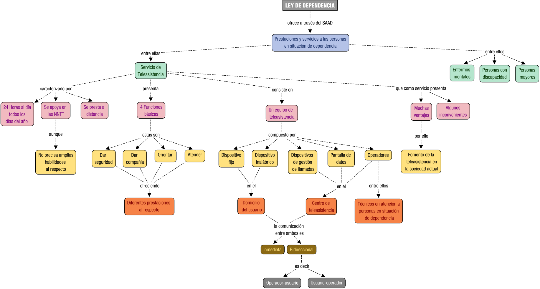
Mapa conceptual de TELE01

Descripción del mapa conceptual de TELE01

Descripción textual del mapa conceptual